
金属材料在国内算是非常吃香的,因为它可以灵活运用于各个领域,涉及的范围也越来越广,人们的日常生活也慢慢离不开这类材料做出来的生活用品,发展空间巨大!
相信大家都知道什么是金属材料,在度娘上我们就能看到许多关于它的介绍,它一般是指工业应用中的纯金属或合金。我们自然界中大约有70多种纯金属,其中常见的有铁、铜、铝、锡、镍、金、银、铅、锌等等。这些金属就跟我们平常背诵的化学口诀一样,非常好记噢。
合金也是金属材料的一种,但是它常指的是两种或两种以上的金属或金属与非金属结合而成,且具有金属特性的材料。
金属材料检测大家族
金属材料检测涉及对黑色金属、有色金属、机械设备及零部件等的机械性能测试、还有化学成分分析、金相检验分析、以及精密尺寸测量、无损检验、耐腐蚀试验和环境模拟测试等等。让材料小博士为大家弄一个简单的表格吧,有助于快速理解哦~


(金 属 材 料 检 测 内 容 大 纲 表)
上面提到的有几个词可能大家比较陌生,为了方便大家理解,材料小博士在这里重点解释下,在金属材料范围内的无损检测是什么~
何为无损检测?
无损检测(NDT)是指在不损坏试件的前提下,以物理或化学方法为手段,借助先进的技术和设备器材,对试件的内部和表面的结构、性质、状态进行检查和测试的方法。
射线检测(RT)、超声波检测(UT)、磁粉检测(MT)和渗透检测(PT)是开发较早,应用最为广泛的探测缺陷的方法,称为大常规无损检测方法噢。


每种无损检测方法均有其自身的优缺点,不能适用于所有工件和缺陷。因此,在对某试件确定无损检测方案时,只要可能,应尽量采用多种无损检测方法,以保证方法间的互补,从而取得更多的产品和缺陷信息。


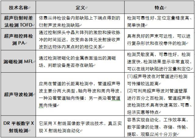
(其他无 损 检 测 技 术 方 法 表)
我国的金属材料检修技术的发展越来越好。在2018年的时候,广州特种承压设备检测研究院参加的"NIL MA0067 钢中氮含量的测定"、"NIL PT-1743钢结构焊缝的超声波检测"等等测量审核便已经获得满意结果,这个结果表明研究院出具检验结果的准确性和可靠性,在金属材料检测领域具有较高水平,也客观地验证了特种承压设备检测研究院质量控制活动的持续有效。
以上内容就是由金属材料检测专业机构国测航天收集整理自网络的关于金属材料检测的常用方法,希望能够帮到各位。